ИН-АГРО: ВРМS. Система управления бизнес-процессами
Описание
Программный продукт «ИН-АГРО: ВРМS. Система управления бизнес-процессами» предназначен для автоматизации и управления бизнес-процессами на предприятии.
Данный программный продукт может быть интегрирован с любыми типовыми конфигурациями на базе «1С Предприятие». Также поддерживается работа в тонком и веб-клиентах.
Получить консультацию Заказать демонстрацию
«ИН-АГРО: ВРМS. Система управления бизнес-процессами» это:
- Инструмент для моделирования и описания бизнес-процессов;
- Инструмент для исполнения описанных бизнес-процессов;
- Инструмент контроля и анализа качества исполнения процессов.
BPM-система состоит из стандартного набора компонент, соответствующих хорошо известным стадиям жизненного цикла бизнес-процесса: проектирование (моделирование), исполнение, мониторинг (контроль), улучшение.

"ИН-АГРО: ВРМS. Система управления бизнес-процессами" позволяет получить ощутимый эффект при автоматизации таких процессов:
Управление электронным документооборотом:
- Регистрация входящего и исходящего документооборота;
- Подготовка и согласование внутренних документов;
- Работа со скан-копиями документов, архивация;
- Анализ и контроль процессов подготовки документов;
Управление деньгами:
- Формирование и согласование бюджетов движения денег;
- Сбор, анализ и согласование заявок на оплату;
- Контроль использования денежных средств;
- Формирование платежного календаря;
- Оптимизация оборотных средств;
Система менеджмента качества:
- Описание регламента управление качеством, моделирование процессов;
- Сбор информации о качестве на всех стадиях производства и исполнения процессов;
- Сбор статистики, анализ показателей эффективности;
- Контроль исполнения регламентов управления качеством;
- Система соответствует требованиям стандартов ISO, GMP
Управление проектами:
- Выделение и формализация мероприятий, имеющих признаки проектного управления;
- Формирование иерархической структуры работ (ИСР), ответственных;
- Формирование заданий на исполнение, контроль их выполнения;
- Формирование статистики по проектам, анализ эффективности;
Управление задачами:
- Управление совещаниями (формирование рабочих групп, повестка дня, извещение);
- Протоколирование результатов (документирование результатов, определение ответственных, постановка задач);
- Контроль исполнения задач, сбор статистики;
- Работа с возражениями, документирование процесса выполнения, учет времени, сбор статистики;
- Анализ хода выполнения задач;
Бюджетное управление:
- Автоматизация внутренних регламентов подготовки и согласования бюджетных документов;
- Схемы согласования бюджетов сверху-вниз и снизу-вверх, смешанные;
Управление отношениями с клиентами (CRM):
- Ведение единой базы клиентов;
- Автоматизация регламентов по работе с клиентами;
- Контроль и анализ работы менеджеров;
- Планирование и контроль мероприятий;
- Связь с системой управления проектами и задачами;
Управление персоналом:
- Автоматизация кадрового документооборота;
- Сбор статистики и формирование показателей эффективности персонала;
- Сбор, подготовка и анализ данных для мотивации персонала.
Использование программы "ИН-АГРО: ВРМS. Система управления бизнес-процессами" обеспечит:
- повышение эффективности управления как предприятием в целом, так и отдельными участками;
- построение эффективного взаимодействия сотрудников компании и обеспечение контроля их действий, повышение исполнительской дисциплины;
- упрощение процесса моделирования и управления бизнес-процессами предприятия в целом;
- возможность контроля соблюдения регламента документооборота;
- снижения операционных расходов, сокращение временных затрат;
- получение возможности контроля результатов деятельности;
- непрерывное совершенствование внутренних бизнес-процессов.
Возможности
Получить консультацию Заказать демонстрацию
Проектирование (моделирование)
Работа с любыми бизнес-процессами начинается с их моделирования. При этом, с помощью программы BMPS пользователь получает возможность проектирования бизнес-процессов любой сложности, не прибегая при этом к помощи программиста (с помощью визуального редактора бизнес-процессов). Предлагаемый механизм для описания процессов предприятия несложный в применении и содержит все необходимые элементы для описания процессов любой сложности, включая вложенные бизнес-процессы.
Важным моментом является то, что проектирование бизнес-процессов может выполнять бизнес-аналитик без участия программиста. В модель бизнес-процесса закладываются участники процесса, перечень действий и их последовательность. Сама графическая модель бизнес-процесса создается путем перетаскивания мышью нужных блоков операций с панели, затем операции соединяются переходами.
При моделировании бизнес-процесса задействованы такие объекты:
- Исполнители - может включать в себя как конкретных исполнителей (сотрудников предприятия), так и роли (например, Руководитель отдела продаж). Также существует возможность групповой адресации исполнителей. Выполнение поставленной задачи может быть как параллельно всеми уполномоченными специалистами, так и последовательно, в определенной очередности
- Объекты бизнес-процессов - справочники, документы, примитивные типы, которые участвуют при выполнении бизнес-процесса. При этом предусмотрено использование, как объектов конфигурации, так и произвольных объектов. Произвольные объекты могут создаваться пользователями системы без привлечения программистов.
- Формы бизнес-процессов - пользователь самостоятельно может настроить внешний вид формы и состав реквизитов. Это позволяет без программирования создать подходящие для конкретных задач предприятия виды форм. Кроме этого предоставлена возможность использовать как формы в составе конфигурации, так и формы внешней обработки.
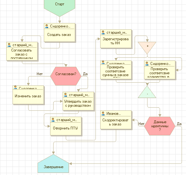
Визуально рабочая зона подсистемы выглядит следующим образом:

После построение графической модели бизнес-процесса определяются данные, с которыми осуществляется работа в рамках бизнес-процесса, и производится настройка операций бизнес-процесса. Например, в случае пользовательских задач определяется, с какими данными работает исполнитель, какие данные он должен предоставить по выполнению задачи и какие действия должен выполнить.
При создании новой модели бизнес-процесса, можно видеть историю версий моделей:

Моделирование бизнес-процесса заканчивается его опубликованием, после чего бизнес-процесс компилируется и становится доступным для запуска.


Пример поддержки условий при маршрутизации:

Пример поддержки вложенных бизнес-процессов:

Для создания форм задач может использоваться как конструктор форм, так и формы самих документов:

Задачи могут адресоваться отдельным пользователям, группам пользователей и исполнителям ролей:


Может быть настроена матрица замещения сотрудников:

Исполнение
После того, как созданная модель бизнес-процесса загружается в систему, бизнес-процесс становится доступным для исполнения. В системе может быть одновременно запущено неограниченное количество одного бизнес-процесса – все они будут исполняться независимо, используя в своей основе одну и ту же модель.
Исполнение бизнес-процесса осуществляется в соответствии с его графической моделью – начиная со стартового события, следуя по цепочке переходов, до конечного события. При этом приложение автоматически будет формировать списки задач, которые должны выполнять сотрудники. Пользователям задачи назначаются лишь в тот момент, когда ход выполнения бизнес-процесса дошел до установленной точки в модели.
Все задачи отфильтрованы по исполнителю, при этом пользователи не следят за выполнением всего бизнес-процесса – их задача заключается в решении конкретных поручений, автоматически формируемых системой. Если от исполнителя требуется ввод данных – в этом случае задача будет содержать соответствующие поля, заполнение которых может быть обязательным. Например, если перед пользователем стоит задача создать заявку на расходование денежных средств, то ему необходимо будет заполнить форму соответствующего вида. При этом, вся работа пользователя, по порученной ему задаче находится в одном месте с доступом до необходимых ресурсов. Таким образом, пользователь не отвлекается на ресурсы, которые не касаются непосредственного выполнения задачи конкретного пользователя.
Рабочая зона пользователя предполагает наличие трех закладок. Полученные задачи – дает возможность отслеживать список всех экземпляров процессов, которые относятся к текущему пользователю системы: бизнес-процессы, в которых пользователь является инициатором, ответственным или исполнителем, из списка экземпляров процесса, можно перейти на его карточку.
Для повышения эффективности и удобства работы с задачами предусмотрены следующие группировки:
- Новые задачи;
- Задачи в работе;
- Выполненные задачи;

Для контроля выполненных задач предназначена закладка «Выданные задачи»:

Кроме того, при выполнении процесса, создаются сообщения о выполнении определенного этапа, либо достижении необходимой точки процесса. Механизм работы предполагает уведомление пользователей также с помощью почтового клиента.
Все задачи, которые не требуют участия реальных сотрудников организации, выполняются приложением автоматически практически мгновенно: определение хода выполнения бизнес-процесса (в том числе по некоторым условиям), рассылка сообщений и прочие.
Контроль и мониторинг
Для каждого экземпляра запущенного на выполнение процесса в системе создается соответствующий элемент экземпляра процесса, который содержит необходимую информацию по текущим значениям параметров, комментарии пользователей, текущие выполняемые задачи, их исполнители и статусы и т. д. С элемента экземпляра процесса уполномоченный пользователь может управлять его ходом. Например, можно изменить параметры выполнения бизнес-процесса или вовсе прекратить его выполнение.
Программный продукт предлагает использовать удобные инструменты для мониторинга хода выполнения процессов и контроля исполнения задач в рамках данных бизнес-процессов.
Мониторинг может производиться по следующим направлениям:
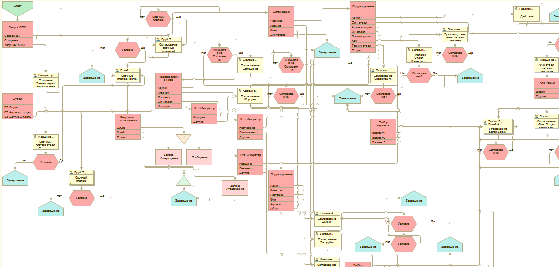
- просмотр карты процесса - карта содержит дополнительные пометки: каждый момент процесса отмечен соответствующим цветом и типом линии. Таким образом, можно узнать не только какие задачи по процессу выполняются в данный момент, но и предыдущий ход, по которому выполнялся процесс, а также ответственных пользователей, задействованных на каждом этапе. Просмотреть карту процесса можно в любой момент с карточки экземпляра процесса:

- контроль по просроченным процессам – позволяет проанализировать список задач, срок выполнения которых истек на текущую дату;
- описание основных этапов и исполнителей процесса:

- контроль диаграммы выполнения по исполнителям бизнес-процесса:

- фиксируется статистика по работе каждого из процессов:

Анализ бизнес процессов
Анализ бизнес-процессов включает в себя не только анализ графического представления, но и анализ всей доступной информации по процессам, измерения их показателей, сравнительный анализ и пр. Бизнес-процессы анализируют в зависимости от целей моделирования. Анализ бизнес-процессов может применяться при бизнес-моделировании, функционально-стоимостном анализе, формировании организационной структуры, реинжиниринге бизнес-процессов, автоматизации технологических процессов.
Благодаря качественному и своевременному анализу, могут быть определены факторы сложившей ситуации на предприятии, например:
- длительное время реакции на задачу и возникающие проблемы со сроками выполнения;
- непрозрачный ход процесса;
- частая смена ответственных;
- высокая доля времени обработки в общем времени задачи по сотрудникам;
- появление «узких мест» и др.;
Названные факторы относятся, преимущественно, к ключевым процессам. Однако это не означает, что весь анализ должен быть сосредоточен исключительно на них. Больший результат приносит анализ всех видов бизнес-процессов – ключевых, управленческих, сопутствующих.
В программном продукте анализ бизнес-процессов нацелен на такие основные показатели:
- среднее время выполнения задачи – в разрезе исполнителей и моделей процесса;
- количество выполненных задач за определенный период времени;
- показатели максимального и минимального значения по затраченному времени на выполнение задачи;
- сотрудники, заняты при выполнении определенного процесса;
- время реакции сотрудника – выполнение задачи, после получение уведомления о ней.
Результаты анализа могут быть применены в дальнейшем по следующим направлениям:
- сопоставление плановых и фактических показателей деятельности компании;
- мотивация сотрудников, в зависимости от качества выполнения поставленных задач;
- контроль ключевых показателей деятельности компании.
При этом, главной отличительной чертой рассматриваемого программного продукта является его динамичное развитие и улучшения, как в части удобства пользовательского интерфейса, так и функциональных возможностей, а также легкости настройки.
Стоимость
Получить консультацию Заказать демонстрацию
Получить расчет стоимости, консультацию по продукту и приобрести данную систему Вы можете у разработчика - в компании "ИН-АГРО".
Или заполните заявку и с Вами свяжется наш специалист.


